一、被涂物件表面處理
1.除油 由于加工成型等需要,工件涂裝前表面總有一層油脂覆蓋著。除油方法有溶劑(三氯乙烯)除油、化學(堿凈化)除油、乳液(表面活性劑)除油等。電沉積涂裝中常用化學除油和乳液除油兩種方法?;瘜W除油方法中的除油劑可分為強堿型和弱堿型。
當金屬表面污染程度較輕且油垢較少時,采用弱堿型除油劑或乳化劑;當金屬表面上有壓型油或防銹油時,采用強堿型除油劑。
用強堿型除油劑除油后,以磷酸鋅進行磷化處理時,鋼鐵表面可能生成氧化物和氫氧化物,會導致磷化膜量增加、結晶變粗。應在除油液中或磷化處理前直接用鈦鹽膠體將工件進行表面調整;也可在磷化處理前用磷化液噴在工件上,使表面層具有弱酸性,形成氧化膜等改善表面處理質量。當采用含硼酸鹽及鈦鹽的非硅酸鹽型弱堿性除油劑除油時,磷化后可以得到結晶微細而又致密的磷化膜。
2.除銹 如果工件有銹時,可采用酸洗法除去。在酸洗液中加入少量緩蝕劑以減輕對金屬過度腐蝕及產生“氫脆”等損傷。酸洗后的工件必須沖洗干凈,否則殘存在金屬表面或夾縫中的酸會隨工件帶人電沉積漆槽內,造成基料絮凝、槽液穩定性變壞。同時,殘存的酸也會使磷化膜不均勻,使電沉積涂膜出現“花臉”等弊病。
3.磷化處理 被涂金屬工件表面經磷化處理后,得到磷酸鹽膜。盡管磷化膜缺乏單獨長期實用的耐蝕性,但它有機械強度,會成倍地提高涂膜抗水、氧、氯離子等介質的滲透能力,明顯地增加了涂膜的耐蝕性。
(1)磷化處理的化學反應
![]() (2)磷化處理方式 磷化處理時,一般以鋅、錳、鐵的酸式磷酸鹽作磷化劑。其中以鋅鹽居多,錳、鐵鹽較少。
通常采用中溫或高溫磷化處理,其處理方式多采用浸漬式或噴、浸相結合方式。
(3)磷化處理液組成 磷化液在磷化過程中,各成分在不斷地變化,由于操作不當會引起磷化液較大變化,甚至分解。所以定期分析磷化液組成是十分必要的。一般對磷化處理液應進行游離酸度、總酸度和促進劑濃度的分析。磷化處理液組成見表4-15。
![]() (4)磷化處理要點 對電沉積涂裝表面,磷化膜必須均勻致密、厚度適當,沉積量一般以2~3g/m2為宜,膜厚約為5μm。與陰極電沉積涂裝配套時,可采用薄形磷化膜(膜厚為2μm左右)。磷化膜過厚,電阻增大,電沉積效率下降;磷化膜太薄,耐蝕性受到影響。
磷酸鹽種類對磷化膜性能及電沉積效果均有影響。用磷酸鋅處理的磷化膜防腐蝕性較磷酸鐵好,但鋅膜上沉積出的涂膜光澤和附著力不如鐵膜好;鋅膜在電沉積時的溶解損失大約是鐵膜損失的8~10倍;電沉積涂膜經后處理水洗后,鋅膜上的涂膜較鐵膜上的涂膜更易剝落。
用磷酸鈣代替一部分磷酸鋅,可減少其磷化膜電沉積涂裝時的溶解損失,這在淺色電沉積涂裝時更為重要。
噴磷法可采用過氧化氫作促進劑,控制在較低溫度下進行磷化。應連續加入促進劑和中和劑,并嚴格控制操作程序。
可以在磷化劑中添加螯合劑、銅離子或在磷化處理后進行陰極電解以改進磷化效果。
4.鈍化處理鈍化處理可以達到填充磷化膜晶格空隙、提高磷化膜防腐蝕性的目的。鈍化液可采用鉻酸酐或重鉻酸鉀的稀水溶液(0.5%左右)。
在電沉積涂裝過程中是否進行上述工序,尚未取得一致看法,還有待在實踐中證實。
5.水洗及烘干被涂物件表面處理的各階段結束后都應進行水洗。除油、磷化后,多數采用二次水洗(冷、熱水各一次),利用噴、浸結合形式水洗為好。
整個表面處理的最后一次水洗,最好采用軟化水(或去離子水),保證工件在涂裝前是純凈的。若被涂物表面殘存電解質,將會導致電沉積過程中電解電極反應加劇,產生過多氣體,使涂膜出現針孔等弊病。
被涂物件表面處理水洗后經過適當的干燥對防止雜質帶入電泳漆液中有很大作用;另外,電泳漆液濃度很低,工件如帶水進入漆液中,在其周圍的濃度會更低,使電極反應過激、工件上產生氣體,導致涂膜外觀缺陷。有時,可采用吹干法除去表面水珠,或在工件進入漆槽前用稀釋的電泳漆液(如3%濃度)浸漬一下,對改善電沉積涂膜外觀和延長漆液使用壽命均有好處。
二、電泳涂料的涂裝
以陽極電泳涂料為例,介紹電泳槽漆液參數控制、涂裝后處理及涂裝質量。
1.電泳槽漆液參數控制
(1)補充不揮發分 電沉積涂裝時,漆液的不揮發分為10%~15%較適宜。涂裝過程中,不揮發分除作為涂膜被沉積出外,還有一部分漆液黏附著在涂膜表面由工件帶出,經水沖洗而損失掉。隨著電沉積涂裝的進行,漆液中不揮發分不斷減少。因此必須補充新漆,補充的新漆成分最好與被沉積出的涂膜組成一致,使新漆與原漆基本配套。
稀釋漆液所用的水可以是蒸餾水、去離子水或軟化水。
(2)漆液溫度 漆液溫度一般控制在20~30℃。若漆液溫度過高、漆液中助劑揮發快,則漆液穩定性變差,易產生流掛、堆集、涂膜厚而粗糙等現象;若漆液溫度過低,則電沉積量減少、涂膜較薄且易失光。
漆液溫度控制可通過水夾套、冷卻管及熱交換器中通冷、熱水或水蒸氣來實現。
(3)漆液pH值 電沉積漆液pH值一般控制在±0.2的范圍內。在涂裝過程中,可采用補加涂料法、離子交換樹脂法、陰極罩(隔膜)法和電滲析法調整漆液pH值,保證正常施工和涂裝質量。
(4)除去雜質離子 電沉積涂裝過程中,工作漆液會經常混進一些雜質離子。例如磷化膜及金屬基體本身因電極反應溶解而生成雜質離子;被涂工件帶入前處理水洗用水中的雜質離子、水洗不徹底帶進的雜質離子;稀釋涂料用水中含有雜質離子等。
雜質大體分為可溶性和不溶性兩類??扇苄噪s質是電解質,它在電沉積涂裝中被電解而混入涂膜中,不溶性雜質也可被涂料粒子攜帶混入涂膜中。雜質離子對漆液的電沉積特性、穩定性及涂膜性能都產生極壞的影響。因而雜質離子必須被嚴格控制在一定許可濃度范圍內。
在涂裝過程中,應采取盡可能低的工作電壓,以減輕電解電極反應;以軟化水或去離子水稀釋涂料及前處理用水。用離子交換樹脂法、陰極罩法、電滲析法和超濾法等除去漆液中的雜質離子。
(5)電壓及涂裝時間當采用恒電壓法電沉積涂裝時,電壓高低的選擇與電泳涂料類型、被涂工件材質、被涂物件面積、陰陽極間距等有關。一般情況下,鋼鐵工件電沉積涂裝時所需工作電壓較低;鋁及其合金采用工作電壓較高;鍍鋅工件要求電沉積電壓介于二者之間。
電沉積涂裝時間與工作電壓、漆液不揮發分、被涂工件形狀及面積大小、陰陽極間距有關。多數情況涂裝時間是1~3min之間,確定涂裝時間的原則是,當電壓等條件一定時,只要沉積涂膜質量能保證,電沉積涂裝時間應愈短愈好。
陰極電泳涂料的槽液參數見表4-7。
2.涂裝后處理電沉積涂裝后處理包括水洗、烘烤和掛具除漆等工序。
(1)水洗 水洗的目的是除去工件在電沉積涂裝過程中由于浸漬而黏附在涂膜表面的浮漆,防止涂膜出現“花臉”、黏附漆液對沉積膜再溶等弊病。在水洗時,在水中添加0.5%~3.0%的表面活性劑,對改善涂膜外觀、增加光澤、克服“水痕”等均有好處。
小型工件用常壓自來水沖洗即可;表面形狀復雜的工件及大型工件用加壓水沖洗。
(2)烘烤 由于電沉積涂膜幾乎不含有機溶劑,用水沖洗后可直接進入烘箱固化。烘烤方式為熱氣流循環型或輻射型。形狀復雜的工件用強制氣循環型烘烤效果較好,但應有良好的除塵設備。采用紅外線烘烤時,其熱能輻射至涂膜內部,有利于涂膜充分交聯固化。
電沉積涂料烘烤溫度在150~160℃范圍內。
(3)掛具除漆 電沉積涂裝時,掛具也被沉積上涂膜,烘烤后變為絕緣。一般將掛具用熱堿水浸泡,以除去涂膜,但這種方法既繁瑣又易使漆液增加雜質。
利用某些合金與被涂工件電性能的差異,可方便地解決掛具除漆問題。如在某一電壓范圍內,某些涂料只能沉積于鋼鐵表面上而不能沉積在鋁或銅的某些合金上,因而可用后者作為前者電沉積涂裝時的掛具,這將會明顯減少掛具除漆的工作量。
3.涂裝質量
(1)涂裝質量控制
①涂裝前表面處理的質量控制電沉積涂裝有極其嚴格的涂前表面處理規定。按要求將被涂物件進行表面處理后,再進行仔細觀測,發現質量問題時,應采取解決措施,不允許將表面處理不合格的工件進行涂裝。
②涂裝前涂料質量檢查由專職人員檢測電泳涂料質量。其主要內容是:涂料技術指標、使用性、配套性和涂裝工藝性等。通常,應按技術指標和施工要求先進行試涂裝,符合要求后再投槽涂裝生產。
③施工過程中的質量控制在電沉積涂裝的全過程中,每個環節都與涂裝質量密切相關。如工作電壓、涂裝時間、漆液溫度、不揮發分、pH值、導電度、雜質離子清除等工藝參數的選擇與控制,都直接影響涂裝質量。應按規定,由專人負責涂裝全過程的質量,發現問題及時處理。
④最終質量檢查涂裝完畢,對工件質量進行全面質檢。如果涂膜外觀、硬度、顏色等符合要求,應將工件交質檢部進行例行試驗,確定被涂工件是否達到標準。
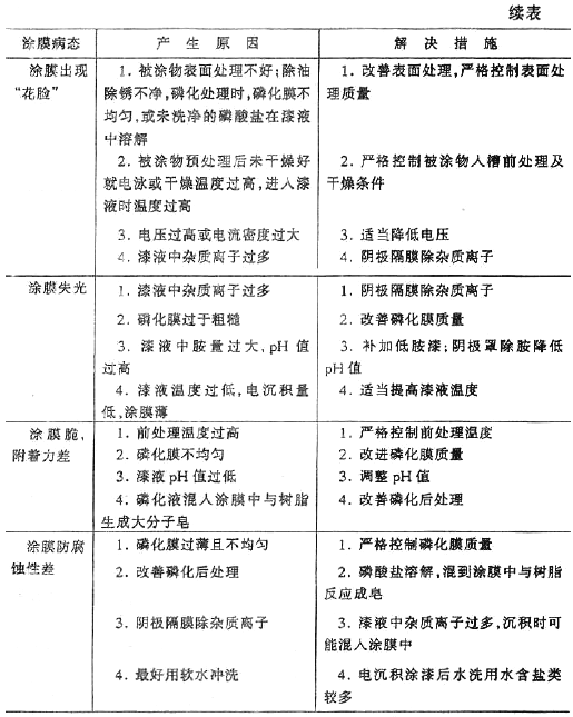
(2)常出現的涂膜病態及解決措施在涂裝過程中由于施工操作控制不當,涂膜會出現這樣那樣的弊病。表4-16匯集了電沉積涂裝中常出現的涂膜病態、產生原因及解決措施。
![]() ![]() ![]() 三、水性環氧涂料的浸涂施工
水性環氧聚酯涂料和水性環氧丙烯酸涂料,可采用設備投資小、施工工藝簡單的浸涂施工方法。
1.浸涂工藝 Z13~40水性環氧聚酯浸涂漆的施工工藝流程如圖4-2所示。
被浸涂工件表面處理的工藝參數見表4-17,表面處理的主要工序是脫脂、水洗、表調、磷化和水洗。
![]() 2.工藝參數選擇及控制
(1)槽液固體分嚴格控制槽液固體分為(45±2)%的工藝規定范圍,會得到符合質量要求的涂膜。固體分過低、涂膜較薄,甚至露底;固體分過高,易產生流掛、影響涂膜外觀、造成涂料浪費。
(2)槽液溫度與黏度槽液溫度、黏度及涂膜質量之間的關聯度較大。當溫度偏低時,黏度升高、槽液流動性差,因而易產生流掛;當溫度偏高時,黏度下降,則涂膜較薄。最適宜的施工溫度為20~35℃,適宜的黏度為19~23s(涂-4杯值)。
(3)槽液的水含量涂料除用水作稀釋劑外,還應加入助溶劑增強槽液的穩定性和涂料流平性。通常槽液中的水:助溶劑=1:1.3(質量)。
(4)槽液循環浸涂涂裝的槽液可以邊生產邊循環,無需靜止施工,但應保證槽液每小時能循環3~4次。槽液循環應充分、均勻,若循環不均勻,會造成被涂工件局部流掛,甚至發生縮邊現象。另外,由于工件種類多、數量大、掛法不統一,難免接近槽底。因此,應定期清理槽底,以保證涂裝質量。
(5)槽液調整浸涂涂裝的涂膜厚度要達到20~30gin。在涂裝過程中,由于槽液被帶走及助溶劑較快揮發,槽液會變稠,因而會影響涂裝的流平性和瀝漆時間。必須根據槽液固體分變化量,隨時補加原漆、助溶劑和水,以保證槽液工藝參數及涂裝質量穩定。
(6)瀝漆及烘干由于水的汽化熱高,揮發速度慢,因而在浸涂后需經過一定瀝漆時間,一般瀝漆時間為10~15min為宜。瀝漆時間過短,涂膜易產生氣泡。
瀝漆后的工件放入烘干爐內進行烘烤固化,其固化條件為140℃/30min。
四、水乳化型環氧涂料的涂裝
1.環氧改性乙丙乳膠漆施工當環氧改性乙丙乳膠漆用于建筑內外墻時,施工前墻面必須平整、清潔、干燥、無灰塵、無油脂、無霉斑及其他污物;原舊涂膜應除去松脫部分;對凹凸不平墻面采用表4-18補墻涂料刮涂填補,并打磨平整、自干2~3d后再涂裝乳膠漆;采用噴、刷或滾涂施工,每2~3d涂一道即可。
![]() 2.其他水乳化型環氧涂料施工水乳化型環氧涂料根據不同的應用領域,應采取不同的施工方法。其施工程序如下所述。
①對被涂物件的表面處理(見相關章節)。
②調配涂料:施工前應檢查涂料質量,按規定要求配制涂料。
③根據涂裝物件和施工要求選擇施工方法。
④涂裝質量控制:參照涂料的質量標準,嚴格控制、檢測涂裝質量。 環氧樹脂 - m.ytfilter.com -(責任編輯:admin) |







